在举国欢庆新中国成立75周年之际,为深入贯彻落实全国教育大会精神,教育引导广大青年学生树立报国强国大志向,做挺膺担当奋斗者,公共管理学院开展了主题为“青春心向党,筑梦新时代”庆祝中华人民共和国成立75周年系列主题活动,吸引了众多同学积极参加,营造了浓厚的节日氛围。
“七十五载辉煌:从开国大典到新时代”知识竞赛
“七十五载辉煌:从开国大典到新时代”知识竞赛活动以线上答题形式进行,题目涵盖了新中国成立以来的重大历史事件、杰出人物、科技成就、文化发展等多个方面。本次知识竞赛不仅丰富了精神文化生活,还激发了同学们的的爱国热情,使大家更加深刻地认识到新中国的来之不易,坚定了为实现中华民族伟大复兴的中国梦而努力奋斗的决心。
图为知识竞赛结果公示
“国旗边的微笑”创意摄影大赛
“国旗边的微笑”创意摄影大赛通过与国旗合照的形式,鼓励同学们向祖国母亲表达内心深厚的爱国情感,深化了同学们保护国旗就是捍卫国家的理念,提高了社会责任意识,增强了对国家的认同感和归属感。

图为部分摄影作品
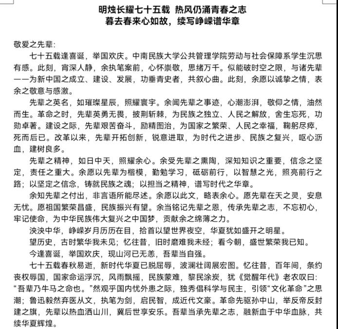
“致先辈的一封信”征文比赛
“致先辈的一封信”征文比赛通过书信的形式,引导广大师生缅怀革命先烈,传承红色基因,激发爱国热情,共同为实现中华民族伟大复兴的中国梦贡献力量。同学们在写书信的过程中,回顾了革命先烈们为了国家的独立、民族的解放和人民的幸福所付出的巨大牺牲和不懈努力,纷纷表示要继承和发扬先辈们的优良传统和崇高精神,努力学习,积极进取,为实现中国梦贡献自己的力量。

图为部分书信作品
“光影中的红色记忆”——爱国主义影片赏析
“光影中的红色记忆”爱国影片赏析活动聚焦《横空出世》这部经典影片,带领同学们重温了历史岁月中的重大时刻,激发了同学们强烈的爱国情怀。同学们在赏析影片的过程中,深刻体会到了先辈们无私奉献、勇于担当的崇高精神,增强了对国家的热爱和责任感。

图为现场照片
本次“青春心向党,筑梦新时代”庆祝中华人民共和国成立75周年系列主题活动以不同的形式,让更多同学加入到为祖国庆生的行列中,切身感受到浓厚的节日氛围,增强了同学们生长于华夏的自豪感和归属感,激发了浓浓的爱国之情,坚定了同学们为祖国发展贡献青春力量的决心。
(审核:杨涛 编辑:何志花 来源:公共管理学院 上传:蔡赵冠宇)