刘亚,女,山东济宁人,绘画专业。
现考研进入中央美术学院。
曾担任学习委员、团支书。
技能证书:双学位(国贸)、六级、普通话一乙。
考研专业:艺术学理论(美术教育方向)
【瞻前顾后要求事事稳妥,不留余力地度过大学时光】
大一时刘亚就已经决定要去读双学位。
大二上报名中南财经政法大学的国际经济与贸易的课程,学习工商管理。
高考时比较看重本校的十校联盟可以跨校就读,所以大一和大二上学习认真,绩点还可以。
基本上未来一年左右的考试和活动她都会提前准备一下,给自己提前设定好未来一年的工作和任务。因为做准备是需要时间的,充分的准备才能进退有度使得计划顺利。比如修双学位需要绩点较高,因此你需要学习成绩好、无挂科记录;再比如考研,你需要充分了解你的心仪学校——咨询老师、查看学校简章及分数线、寻找补习班、了解考试的具体步骤。前期准备很重要,也很耗时。遇到机会之前需要付出努力。
【西藏支教的经历让我坚定内心的笃定、饱含前进的动力】
大二的暑假刘亚学姐跟着文传学院的支教队去了西藏支教了半月。支教时她发现自己很喜欢美术教育,于是坚定了美术教育的考研方向。
在西藏全身心教授孩子们绘画的经历使她对美术教育有了一个非常深刻的感悟。去西藏之前,她在北京的绘画辅导机构里做助教,孩子们大都接受过早教和绘画启蒙。支教时她发现两地孩子对于美术的接受程度和课堂上的自信度不一样——西藏的孩子在非临摹、无示范的情况下很难独立完成一幅画。她便对城乡美术教育的差别深有感触,对偏远地区美术老师的培训、交流和对教育水平的提升与带动产生了浓厚的兴趣,未来也将做艺术实践与教学转换方面的研究。
【关于读研,学姐有话说】
现在研究生规模进一步扩大,也说明未来研究生学历的含金量会有所下降。决定读研那么你首先要爱好这个专业。如果你考研仅仅为了研究生文凭,为了就业拿更高的薪水,那么你可以选择一些比较容易考上的学校或是留在本校。
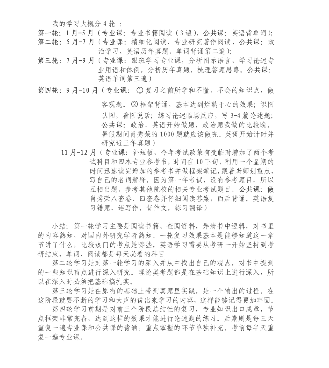
干货来了
你想考研吗?
你想知道如何合理安排复习计划吗?
你想进入高校继续深造吗?
如果你想,就请紧跟小美的脚步,收下这份考研复习计划一览表吧。
【关于留学,学姐有话说】
艺术生留学很必要,国内的教学资源毕竟有限。就拿央美老师来说,他们很喜欢有海外留学经历的学生。留学不一定留在国外,本科或读研时可以参加学校的交换生项目,很好的镀金和开拓眼界的方式。
【关于专业转变,学姐有话说】
艺术专业是相通的。我有许多设计专业的同学做了美术教师,绘画专业的同学也有去做设计的。绘画专业的同学可以在学习本专业的同时兼顾学设计,例如蹭校内的设计课,或是在校外报班学习;设计专业的同学可以兼顾绘画,打磨画功,或是兼职绘画老师,以教代学。
如果你对你的专业很热爱但它没有就业前景,你可以学着接受它的特性,课余之时学习一些就业需要的软件和辅助技能。只要你对你的专业有热爱有热情,学得精深、掌握得扎实,不论它是否属于“就业前景好”的专业,你都可以在未来有所作为。绘画专业相对轻松,有充足的学习专业课的时间,也有充足的学习辅助技能的时间,还有充足的玩的时间,是个很好的选择。
【对于民大的美好条件和资源,学姐有话说】
民大的图书馆条件完备,书籍资源、国内外学术网站资源丰富,可以充分利用这些资源提升自己。绘画和设计专业的同学都需要充分了解专业方面的国际知名著作。在就业形势严峻的当下,只掌握实践技能,缺乏理论素养是难有竞争力的。
且知识的积累过程漫长,无法一蹴而就,需静心而为之。

作者:张雪妍